โหมดของการเขียนงานโลหะแผ่น ใน Autodesk Fusion 360

โหมดของการเขียนงานโลหะแผ่น ใน Fusion360

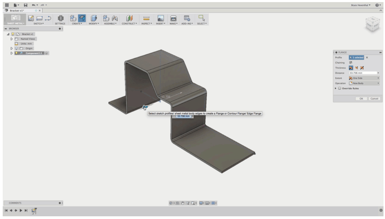
ในประมาณกลางปี 2017 นี้ โหมดของการเขียนงานโลหะแผ่น ใน Autodesk Fusion 360 จะถูกเพิ่มเข้ามาในโปรแกรม เป็นข่าวดีสำหรับผู้ใช้งาน ที่ต้องการทำแผ่นพับเป็นอย่างมาก โดย Feature ที่ถูกเพิ่มเข้ามานั้น มีหลาย Feature ด้วยกัน เช่น Create Flange, thickness, bend radius, corner etc.

โหมดของการเขียนงานโลหะแผ่นใน Fusion 360

รวมถึงสามารถดูผ่าน web browser ทั้ง simulation results, renderings, และ CAM toolpaths

โหมดของการเขียนงานโลหะแผ่นใน Fusion 360

สามารถทำแผ่นคลี่ (Flatten) และสามารถส่งออกเป็น DXF file เข้าเครื่องตัดเลเซอร์ และส่งออกเข้าเครื่อง waterjet ได้เลย เพียงแค่เข้า A360 web ก็สามารถดาวน์โหลดไฟล์ DXF ได้ทุกที่ทุกเวลา

โหมดของการเขียนงานโลหะแผ่นใน Fusion 360

และอีกอย่างที่น่าสนใจเป็นอย่างมากคือ Nesting tool เป็นเครื่องมือคำนวณการเรียงชิ้นงานลงไปบนแผ่น ที่จะต้องทำให้เกิดเศษเหลือน้อยที่สุด ซึ่งเป็นวิธีหนึ่งที่จะช่วยลดต้นทุนได้มาก หากชิ้นงานมีรูปแบบไม่ซับซ้อนและมีไม่กี่แบบ เราอาจจะลองเรียงดูด้วยมือง่ายๆ ด้วยตัวเอง แต่หากชิ้นงานมีรูปร่างแปลกๆ และ มีจำนวนต่างๆ กัน การคำนวณอาจจะซับซ้อนขึ้นมาก การเรียงที่แตกต่างกันอาจส่งผลต่อประสิทธิภาพในการใช้แผ่นที่ต่างกันซึ่งต้องรอลุ้นกันว่าจะถูกดึงเข้ามาใน Fusion 360 Sheet Metal

โหมดของการเขียนงานโลหะแผ่นใน Fusion 360


ซินเนอร์จี้ซอฟต์ ตัวแทนจำหน่ายซอฟต์แวร์อย่างเป็นทางการและถูกต้องในประเทศไทยของออโตเดสก์ สำหรับท่านที่ต้องการทราบข้อมูลเพิ่มเติมเกี่ยวกับผลิตภัณฑ์ สามารถสอบถามได้ทางเจ้าหน้าที่ซินเนอร์จี้ซอฟต์ที่This email address is being protected from spambots. You need JavaScript enabled to view it. หรือ 085-323-5453 หรือทาง Online Storeทางเรายินดีให้คำปรึกษาอย่างมืออาชีพ

Demo
bentoweb
quatation
educenter
line
luvicha

SYNERGYSOFT CUSTOMER REFERENCE

Synergysoft ได้รับความไว้วางใจจากลูกค้าหลากหลายอุตสาหกรรม ที่เลือกใช้ผลิตภัณฑ์และบริการของเราเพื่อเพิ่มประสิทธิภาพในการทำงาน เรามุ่งมั่นในการพัฒนาโซลูชันที่ตอบโจทย์ความต้องการของธุรกิจ และพร้อมสนับสนุนลูกค้าด้วยเทคโนโลยีที่ทันสมัย

SYNERGYSOFT CUSTOMER REFERENCE
synergysoft

บริษัท ซินเนอร์จี้ซอฟต์ โซลูชั่น จำกัด

135/58 อาคารอมรพันธ์ 205 ทาวเวอร์ 2 ชั้น 19 ซอยรัชดาภิเษก 7  ถนนรัชดาภิเษก แขวงดินแดง เขตดินแดง กทม. 10400

ติดต่อสอบถาม

รับข้อมูลข่าวสารจากเรา

This site is protected by reCAPTCHA and the Google Privacy Policy and Terms of Service apply.

AUTODESK SOFTWARE

Adobe Software

OTHER SOFTWARE

RELATED LINK

Construction & Design Solution by Synergysoft
แหล่งรวบรวมความรู้ เทคโนโลยี และโซลูชั่นการออกแบบงานอาคารด้วยระบบ BIM งานสถาปัตยกรรม งานโครงสร้างเหล็กและคอนกรีต งานระบบ การก่อสร้าง และคลาวด์โซลูชั่น

Manufacturing Solution by Synergysoft
แหล่งรวบรวมความรู้ เทคโนโลยี และโซลูชั่นการออกแบบและพัฒนาผลิตภัณฑ์ 3 มิติ สำหรับมืออาชีพ งานวิศวกรรม งานเครื่องจักรกล งานเอกสาร และการจำลองผลิตภัณฑ์

Synergysoft Education Center fanpage
อัพเดตข่าวสารการอบรม ตารางการอบรมต่างๆ ผ่าน ซินเนอร์จี้ซอฟต์ เอ็ดดูเคชั่น เซนเตอร์ แฟนเพจ

Construction & Design Solution by Synergysoft
แหล่งรวบรวมความรู้ เทคโนโลยี และโซลูชั่นการออกแบบงานอาคารด้วยระบบ BIM งานสถาปัตยกรรม งานโครงสร้างเหล็กและคอนกรีต งานระบบ การก่อสร้าง และคลาวด์โซลูชั่น

Synergysoft Education Center
Autodesk Authorized Training Center
ศูนย์อบรมการใช้โปรแกรมออกแบบและทดสอบอย่างเป็นทางการจากออโตเดสก์

Synergysoft Online Store
ร้านซอฟต์แวร์ออนไลน์ ชำระด้วยบัตรเครดิตได้

Luvicha
เว็บออนไลน์เทรนนิ่ง เรียนรู้ได้ 24 ชั่วโมง ได้ทุกที่ ทุกเวลา

ร่วมงานกับเรา
Privacy Policy 

Copyright 2026 © All Rights Reserved by Synergysoft